2019年5月28日至6月4日,中国记协新媒体专业委员会主办的第二十九届中国新闻奖媒体融合奖项初评会在京举行。会议评选出向中国新闻奖定评会推荐的候选作品110件,其中,短视频新闻31件,移动直播9件,新媒体创意互动14件,新媒体报道界面12件,新媒体品牌栏目10件,融合创新24件,国际传播10件。
现将初评结果及相关材料在中国记协网上公示,欢迎社会各界监督、评议。
公示日期为2019年5月28日12时至6月4日12时。在此期间,社会各界可通过电话、传真、信函或电子邮件等方式发表意见。初评办公室将认真受理,按照《评选办法》规定对有关举报进行核查,并提出处理意见报初评委员会主任会。
初评办公室电话:010-61002908/2840
传真:010-61002726
电子邮箱:xmtzwh@vip.163.com
地址:北京市东城区珠市口东大街7号
邮编:100062
中国记协新媒体专业委员会
2019年5月28日
(以下图片点击可放大观看)
短视频新闻



移动直播

国际传播

融合创新



新媒体品牌栏目

新媒体创意互动

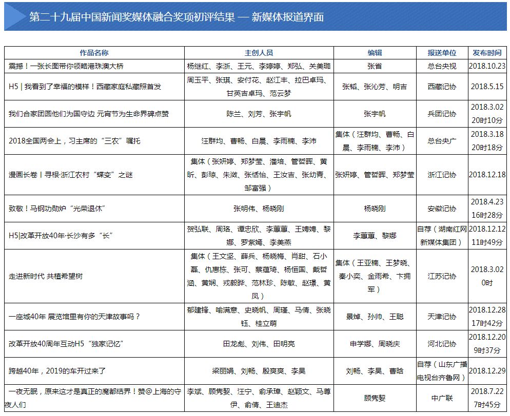
新媒体报道界面

来源:中国记协网
编辑:姜媚
时刻新闻