(原标题:香港反对派议员为机场暴徒诡辩 并煽动暴行"继续进行")
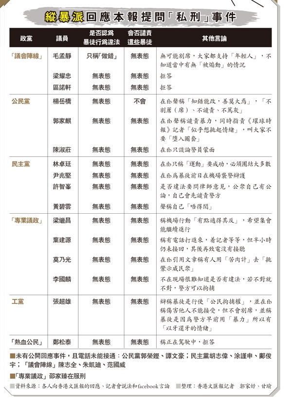
13日香港机场发生禁锢游客和记者事件,暴徒对他们殴打、侮辱等“私刑”行为,以至欺凌患病老人和儿童等,令全城愤怒。港媒14日询问“纵暴派”立法会议员是否认为暴徒暴行违法,及会否谴责有关行为;不过,“纵暴派”议员或不回应事件,或继续以各种借口为暴行狡辩,甚至声称有关暴徒只是行使“公民拘捕权”等等。多名立法会建制派议员正告“纵暴派”,私刑不只是犯错,更是犯罪。“纵暴派”一味巧言令色为暴徒开脱,最终只会误导更多年轻人作出严重违法行为,同时令香港“玩完”,希望他们不要再为选票埋没良心,应劝年轻人收手,并与暴力切割。

“纵暴派”议员继续以各种借口为暴行狡辩。(制图:港媒)
纵暴派拒绝谴责 煽动暴行“继续进行”
据香港《文汇报》15日消息,“民主派会议”召集人毛孟静14日与“专业议政”梁继昌就香港机场发生的暴行见记者时声称,有关行为做法是“错误的”,但同时称他们不可能(与相关人员)切割。梁继昌曾前日机场发生的暴行“有点适得其反”,但同时他煽动称希望“集会能继续进行”。
《文汇报》昨(14)日逐一致电纵暴派议员,查询他们是否认为暴徒暴行违法,及会否谴责有关行为,但大部分都拒绝批评暴徒其中,“议会阵线”梁耀忠、区诺轩拒绝接受采访;“专业议政”叶建源则“借电话逃遁”,先向记者说有另一个电话打入,让记者等等,但半小时仍未接回,其后再致电就没有接听。有回应的民主党许智峰称,暴徒行为是否违法“要问律师意见”,又称“公众自有公论”,但自己会“先谴责警方”。“专业议政”李国麟则说自己“不在现场”,很难知道是否有违法,若不对就不对,警方可以拘捕。
部分未有回覆记者电话的,就在社交媒体上发文为暴徒开脱。公民党杨岳桥发文称“知错能改,善莫大焉”,“不割席,不谴责,不笃灰”,其党友郭家麒虽在社交媒体上声称“谴责暴力”,但同时污蔑《环球时报》记者;民主党尹兆坚则只为暴徒前日在机场袭警辩护;“专业议政”莫乃光也阴谋论地在社交媒体上引用文章进行污蔑。工党的张超雄昨(14日)晨在向媒体声称暴徒是行使“公民拘捕权”后,在社交媒体上声言自己不会割席,并称暴徒是因为警方执法才“以牙还牙的情绪”。

建制派议员痛斥“纵暴派”。(图:港媒)
各界正告“纵暴派”:勿为选票埋没良知
多名建制派立法会议员14日在记者会上批评“纵暴派”再次包庇暴徒暴行。民建联陈克勤批评,若要行使“公民拘捕权”,对方必须是怀疑犯罪分子,但前日的游客和记者都不是,故有关说法绝对不能接受,要求纵暴派不要再为暴行“涂脂抹粉”,“送一块朱古力,讲一声对不起,并不能够将被破坏的国际形象挽回。”
民建联葛珮帆批评暴徒用不公义,非法的行为去“争取公义”,以剥夺他人的自由,去“争取自由”。她点名谴责张超雄为纵暴找借口,又批评毛孟静声称暴徒已道歉,但有关问题不是“讲声对不起就行了”,直言情况不能接受,呼吁他们不要再纵容年轻人或不再年轻的人使用暴力和私刑,不要再为选票埋没良知。她强调,即使认为政府或警察不好,都不是大家纵容暴力的原因,“香港再这样就玩完了,我希望大家理性地想想,如果你真是爱香港,爱这些年轻人,就劝他们收手。”
经民联梁美芬批评,以“公民拘捕权”尝试为暴徒开脱,是将年轻人和对法律不认识的人推向深渊,误导他们触犯严重罪行,是典型的“精人出口,笨人出手” 。她反问为何反对派至今不与暴力切割,并指出即使政见不同,但香港已到了很危险的时候,冀他们收手。她又希望暴徒要脱下口罩,“有勇气作这样的破坏,就要承担责任。”

内地游客和记者在香港机场遭受暴行。(图:港媒)
香港中联办:暴行与恐怖分子无异
13日,大批示威者在香港国际机场非法集结,随后演变至阻碍旅客登机。当天晚上,有暴徒包围及以索带绑起殴打两名内地男子,其中一人经证实是《环球时报》记者。事发后香港警方入夜后到场,在防暴警开路下,千辛万苦才将受伤旅客和记者送离机场。期间,到场警员一度变成暴徒攻击对象,有前线警员“落单”时被袭,遭暴徒叉颈围殴拳打脚踢,生命饱受威胁下一度举枪自卫。
事发后香港警方于8月14日凌晨发布声明,对发生在机场的暴力行为予以极严厉的谴责。警方表示,事件中,警方共拘捕五名男子,涉嫌非法集结、藏有攻击性武器、袭警及破坏社会安宁等。示威者罔顾法纪的暴力行为令人发指,警方予以极严厉谴责。警方强调,会积极对案件作出深入调查,不会放过任何线索,务必将施袭者绳之于法。
随后,香港特区政府发言人就13日晚上示威者在香港国际机场的暴力行为做出回应。特区政府表示,这些暴力行为远超文明社会底线,令人发指,特区政府予以最严厉的谴责。警方一定会严正追究,将涉案者绳之于法。
同日,国务院港澳办发言人徐露颖14日就13日晚在香港国际机场发生的部分暴徒围殴内地记者和游客等严重暴力行径发表谈话,表示极大愤慨和强烈谴责,并支持香港警方依法拘捕涉事暴徒。
中央人民政府驻香港特别行政区联络办公室也于8月14日发表声明指出,暴徒对新闻记者的非法禁锢、野蛮殴打,更是对全球新闻界的挑战和侮辱,是对新闻自由的严重践踏。这些目无法纪、侵犯人权、泯灭人性的暴行,完全超出文明社会的底线,已经与恐怖分子的暴行无异。
来源:海外网
作者:事件
编辑:张天野
时刻新闻