特朗普又“搞事”了。当地时间30日,特朗普在社交网站上宣称,推迟11月的美国大选比允许邮寄选票更好,因为邮寄选票会导致选举舞弊。在受到媒体等多方驳斥后,特朗普随后又改口称不想推迟投票,但仍然表示担心数百万张邮寄投票会引起问题。
随着8月共和党全国代表大会日期临近,美国2020年大选即将进入冲击阶段。美国政治新闻网站Real Clear Politics最新的民调数据显示,目前特朗普的支持率远远落后于民主党候选人拜登。截至7月30日,特朗普支持率为41.6%,落后拜登8.3个百分点。

对特朗普来说,支持率大幅落后不是一个好消息。历史数据显示,美国二战后未获连任的三位总统(福特、老布什和卡特)在第一任期末的支持率均低于50%,目前特朗普的支持率也明显低于这一数字。

此外,受新冠肺炎疫情影响,美国4-6月的失业率均值高达13.03%,远远高于历史总统连任成功时失业率均值的“标准线”(7.5%),这也为特朗普的连任前景蒙上阴影。
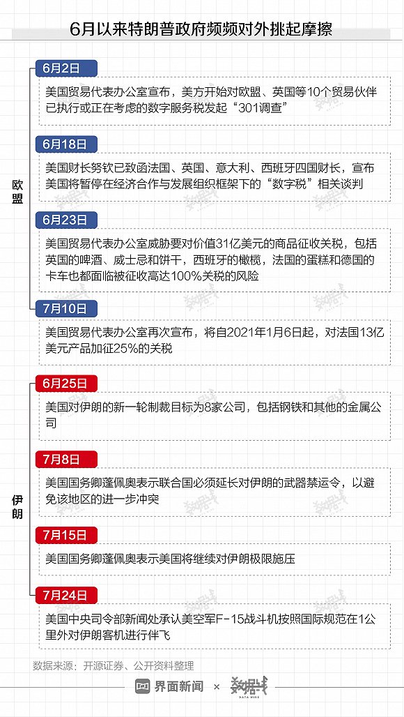
6月以来,特朗普政府对包括中国在内的国际多方均出台了态度强硬的外交政策。提升民调支持率、力图扭转不利选情,是近期特朗普政府在外交、政治和贸易领域动作频频的重要原因。

在对华政策方面,7月20日,美国商务部发布公告,将11个中国实体列入出口管制“实体清单”。7月21日,美国政府要求中国在72小时关闭驻休斯顿的总领事馆。此外,美国6月以来也多次调整对欧盟和对伊朗等国政策。

从历史经验看,当选情不利时,对外挑起摩擦、控制摩擦影响以服务国内选情,是美国谋求连任的总统在大选年的惯常策略。美国国会数据显示,大选年中由国会议员发起的贸易相关议案,以及制裁其他经济体的议案一般较大选前后年份明显增加。

历史上美国多位总统均曾在大选年以经贸、外交打压他国的形式获取“政绩牌”。1956年和1984年,美国总统艾森豪威尔和里根在贸易领域施压日本,二人支持率随后明显反弹,最终双双连任成功。美国上一任总统奥巴马在临近大选不足4个月时大幅升级对伊朗的制裁措施,单月民调支持率上升6%,最终也成功连任。
虽然特朗普政府效法历史做法,以强硬对外政策助阵选情,但由于面临严重经济问题,其连任前景依然暗淡。从历史经验看,美国在任总统连任失败,主要发生在美国经济低迷时期。美国FOX新闻网7月中旬的调查数据也显示,“经济与就业”是目前美国选民最关心的三个议题之一,另外两个议题分别为“新冠疫情”和“种族问题”。

6月以来,由于新冠肺炎疫情大幅反弹,美国华盛顿州、加利福尼亚州、佛罗里达州、得克萨斯州等州纷纷宣布暂停重启计划。据美国商务部30日发布的数据,2020年二季度美国国内生产总值(GDP)环比折年率下降32.9%,创下自1947年美国政府开始跟踪该数据以来的最大跌幅。
来源:界面新闻
作者:孙煜 何苗
编辑:马丽红
时刻新闻