根据《关于开展国家数字乡村试点工作的通知》(中网办通字〔2020〕15号)要求,中央网信办会同农业农村部、国家发展改革委、工业和信息化部、科技部、市场监管总局、国务院扶贫办等部门组织开展国家数字乡村试点工作。
经各省、自治区、直辖市和新疆生产建设兵团推荐、专家评审及复核,七部门确定了拟作为国家数字乡村试点地区名单。现将名单予以公示,如有异议,请于公示期内与我们联系,反映情况须真实客观,并请提供相关证明材料和有效联系方式。
公示时间:2020年9月18日—9月24日
联系单位:中央网信办信息化发展局
联系电话:010-55635823
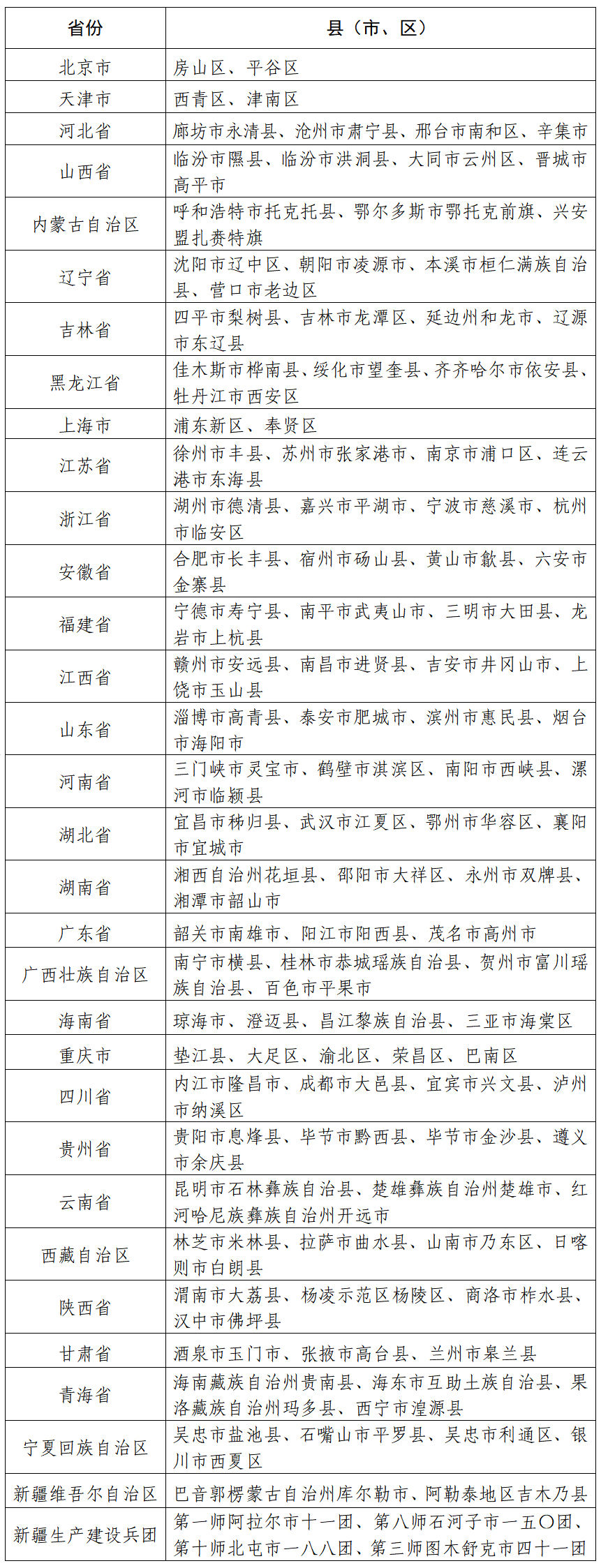
国家数字乡村试点地区公示名单

来源:网信中国
编辑:王津
时刻新闻