头条
国内新闻
国际新闻
当前位置:
湖南红网新闻频道
>
国内新闻
>
国内要闻
>
正文
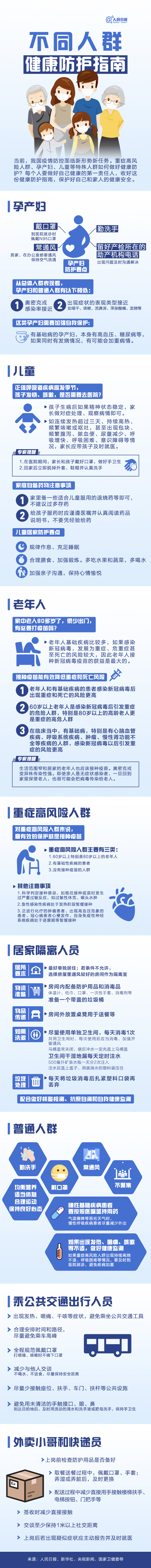
一图看懂!不同人群健康防护指南来了
来源:人民日报
编辑:文建美
2022-12-07 10:17:48
时刻新闻
—分享—
来源:人民日报
编辑:文建美
阅读下一篇
北京进社区(村)不查验核酸检测阴性证明 常住居民可不扫码
返回红网首页
返回湖南红网新闻频道首页