当前位置:

一图读懂《中华人民共和国慈善法》

来源:光明日报 编辑:陈星晓 2024-09-06 17:17:15
时刻新闻
—分享—


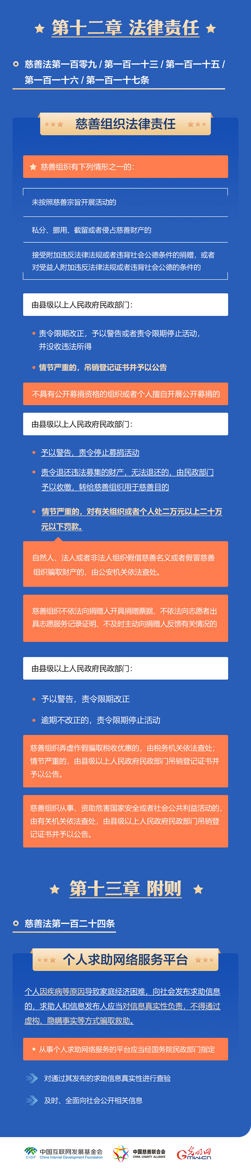
一图读懂《中华人民共和国慈善法》



一图读懂《中华人民共和国慈善法》



一图读懂《中华人民共和国慈善法》



一图读懂《中华人民共和国慈善法》



一图读懂《中华人民共和国慈善法》



一图读懂《中华人民共和国慈善法》



一图读懂《中华人民共和国慈善法》



一图读懂《中华人民共和国慈善法》


一图读懂《中华人民共和国慈善法》


来源:光明日报

编辑:陈星晓

阅读下一篇

返回红网首页 返回湖南红网新闻频道首页